this content is to be updated as soon as the project test completes.
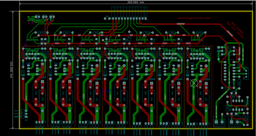
tell then I’ll leave some photos of the schematic and pcb layout here.





this content is to be updated as soon as the project test completes.
tell then I’ll leave some photos of the schematic and pcb layout here.





Leave a comment