الحمل الغير خطى هو ببساطه حمل لايسحب من المنبع الكهربى تيار جيبى, الاحمال المكونه من المقاومات والمكثقات والملفات هى احمال خطيه حيث ان التيار دائما يكون جيبى,اما الاحمال الغير خطيه هى احمال لاتسحب تيار جيبى برغم ان مصدر الجهد جيبي
بدأت هذه النوعيه من الاحمال تظهر فى حدود 1960 مع بدايه ظهور الثايرستور وخلافه فى التطبيقات الصناعيه مثل بدايه استخدام مقطعات الجهد لتغذيه محركات التيار المستمر بجهد مستمر يمكن التحكم به, هذه الاحمال تسحب من شبكه الكهرباء تيارغير جيبى, والذى يمكن تحليله لمركبه اساسيه وتوافقيات
هذا التيار المشوه له عيوب كثيره فى الحقيقه
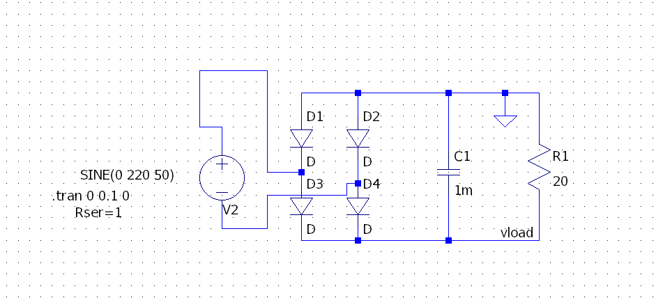
LTspiceلمحاوله فهم الامر اجريت هذه المحاكاه باستخدام البرنامج الجميل
.فى الصور يبدوا كيف ان التيار المسحوب من المنبع بعيد تماما عن الشكل الجيبي, وكيف ادى ذلك لتشويه موجه جهد المنبع الاساسى نفسه
.القيم فى المثال لاتعبر عن دائره حقيقيه



Leave a comment